联系方式
行政部(天悦):18923813949
财务部(辰辰):17898484727
市场部(小平):13417517993
市场部(小梁):18165719623
工商部(晓晓):15118025427
会计部(萍萍):15019235457
会计部(梦丽):13728691537
会计部(灵娜):15013845007
会计部(丽娟):15112624963
您现在的位置:首 页 > 客户产品 > 深圳市女医师协会-赞助会议流程
深圳市女医师协会-赞助会议流程
●深圳市女医师协会点击数:409

1、招商函
【文最下面下载电子板】


2、学术活动支持合作协议书
【文最下面下载电子板】




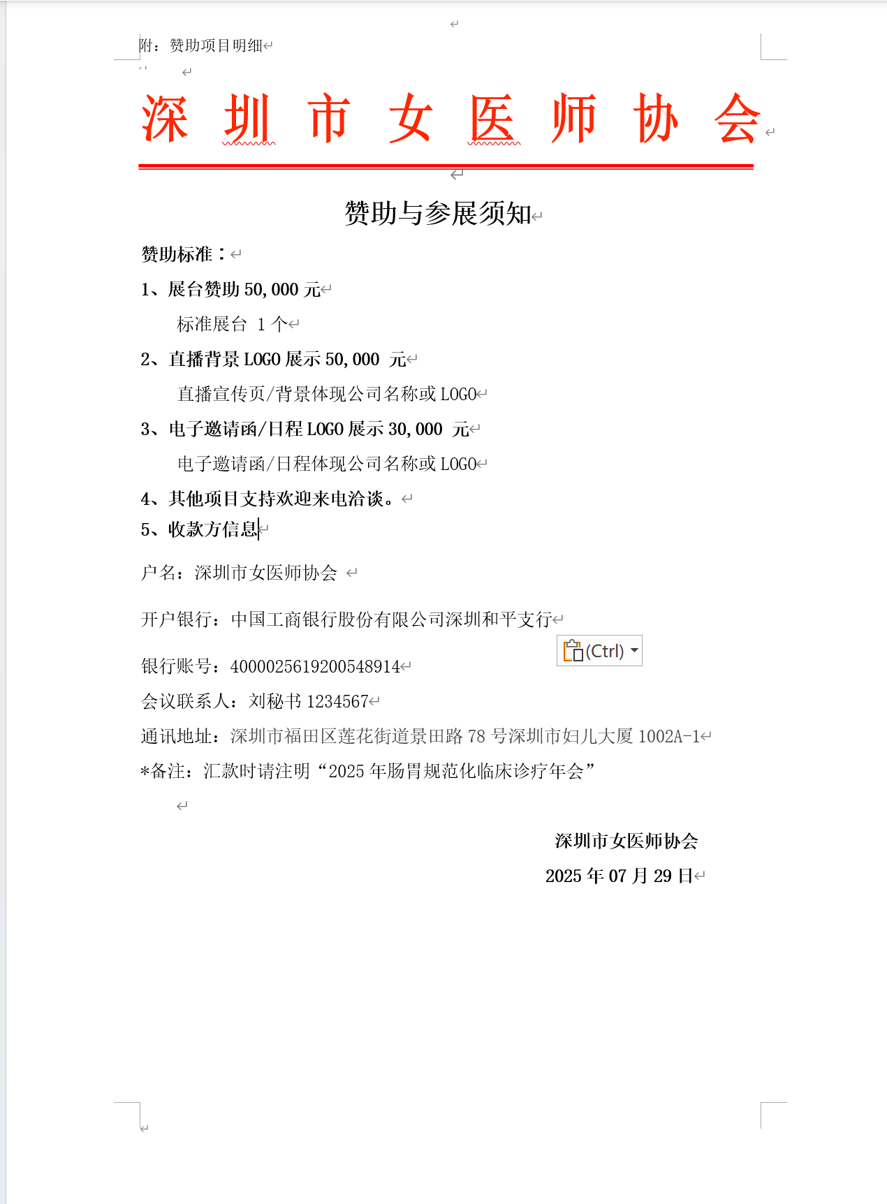
会议赞助标准
根据会议规模、社会影响力及赞助方意愿等适当调整。
1、专题会 200,000 元
2、展台赞助 100,000 元
主展台 1个
3、展台赞助 50,000 元
标准展台 1 个
4、直播背景LOGO展示 50,000 元
直播宣传页/背景体现公司名称或LOGO
5、电子邀请函/日程LOG展示20,000 元
电子邀请函/日程体现公司名称或LOGO
6、其他项目支持欢迎来电洽谈
7、收款信息
户名:深圳市女医师协会
开户行:中国工商银行深圳和平支行
银行账号:4000025619200548914
*备注:回款时请注明“**********国际论坛等”

下 载 专 区












